
两个月前,谷歌Deepmind正式推出Gemini 3,成绩之瞩目,其发布首日就登顶各大LLM榜单,甚至奥特曼和马斯克都接连送上了祝福。
Gemini 3 pro的各项基准能力在当时几乎是全面碾压其它大模型,原来的好学生Claude Sonnet 4.5和GPT-5.1在新学霸的对比之下暴露出不少薄弱点。
到了今天,Gemini 3 Pro已退居主流LLM榜单的第三第四名。但有趣的是,即便后续有更强的模型如Claude Opus 4.5和GPT-5.2接连发布,却都没能复制它当初那样的破圈声浪。
究其原因,一方面是AI体验已进入“从95分到98分”的平台期,叙事张力正在减弱;另一方面,更现实的因素在于易得性。相比于被高昂订阅费或受限API阻隔的顶级模型,Gemini 3 Pro对普通用户而言更具性价比。
当跳出“谁是第一”的榜单争夺战重新审视Gemini 3 pro时,我们已不必纠结它在纸面数据上是否绝对领先,而是它作为一种普惠工具,究竟为大众降低了多少创造门槛。
接下来,我们将从静态网页制作、动态交互、游戏开发、3D 建模及软件开发这五个维度对Gemini 3 pro进行实测,看看这种“触手可及”的力量,在实战中究竟能激发出多少潜能。
第一个任务是测试Gemini 3 pro制作静态网页的能力,prompt如下:
创建一个简洁、美观的静态网站,用于展示《百年孤独》的家族谱系。页面以树状家谱结构清晰呈现人物关系,每位人物配有带英文名标注的头像。用户点击头像后,可弹出人物简介,包含姓名、主要关系和关键经历。整体风格呼应小说的魔幻现实主义氛围,除名称外其余内容应使用中文描述,适合桌面和移动端浏览。
Gemini 3 Pro用89秒跑通了代码,交付结果相当令人满意。从大体上看,人物关系梳理得准确无误,对齐和字体这种没在prompt里特意提的细节,它也自觉处理到位。

静态网页似乎对Gemini 3 pro来说没什么难度,接下来我们再试试它的动画能力,正好最近智谱和MiniMax接连上市,我们可以尝试用Gemini 3 pro为其制作一个敲锣动画,prompt如下:
实现一个简单的动画效果,结合最近智谱和MiniMax上市的热点,模拟为其敲锣的过程,用户单击锣时播放敲锣的声音并且伴随有彩带等动画效果。要求支持音效、动画和事件同步。
以下是实测效果。
锣声与画面高度同步,彩带的效果做得也不错,在完全没有二次调试的情况下,其成片的完整度确实远超预期。
第三个任务是考验Gemini 3 pro的游戏开发能力,prompt如下:
做一个数码像素风的横版闯关小游戏,整体风格轻快复古,玩家通过键盘控制角色左右移动和跳跃,在一关关由易到难的线性关卡中前进。场景是抽象化的数字世界,由平台、陷阱、可踩踏的敌人和可收集的能量道具组成,角色跳跃手感,碰撞反馈要清晰明显,失败和重新挑战的过程要流畅。
这次Gemini 3 pro花的时间比较久,接近三分半钟才写完了代码。从游戏开始界面设计能看出来,它对复古数码感的风格要求理解是比较准确的。第一关体验丝滑,角色行走没有粘滞感,起跳与落地的物理反馈很利落。

但遗憾的是,到了第二关,难度的把控显然出了点偏差,角色过不了障碍,在第二关直接卡住。
由此可见,Gemini 3 Pro已经能把基础的玩法和审美处理得很好,但在处理需要一关接一关的长线游戏逻辑时,还是容易在难度把控上掉链子。
以上都还只是二维项目,接下来测试Gemini 3 pro的三维建模能力如何。沿用之前写提示词的模式,第一版prompt给得较为简单:创建一个故宫下雪的3D场景,模拟雪花飘落在古老建筑上的效果,加入动态雪花、建筑的反射效果等。
可能由于指令过于模糊,不足以支撑起复杂的3D空间结构,出来的成品比较粗糙:故宫建模严重走样,雪量稀疏,整体视觉效果并不理想。

第二次稍微扩展了提示词:创建一个故宫下雪的3D场景,还原故宫太和殿的核心特征,要求比例精准,细节纹理清晰。加入动态雪花、建筑的光反射等效果,模拟雪花飘落在故宫上的真实过程。

问题也还是比较大:建模不准确,太和殿是悬空的,模型会不受控地自动旋转。
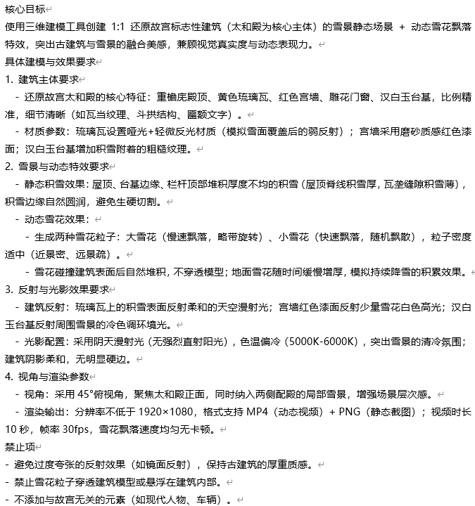
第三次则让Gemini帮忙优化了一下提示词,这个提示词比较长。

在提示词优化后,生成效果有了显著提升。尽管建筑建模仍存在明显问题,但整体结构已趋于对称美观,雪景的氛围感营造到位。字体和调试按钮等交互元素都颇具质感,达到了一个成熟作品的交付水平。
所以在3D建模等高信息密度的场景下,指令的精确度与预见性可以说直接决定了AI的输出上限。当初始创意尚不清晰时,可以通过反向提问或利用AI优化提示词等方式将模糊的念头转化为具体的执行指令。
最后的终极测试,考验的是Gemini 3 pro完整搭建软件开发工作流的能力,prompt如下:
开发一款番茄时钟桌面应用,旨在通过沉浸式体验减少用户干扰,提升专注力。功能包括定时工作、休息、任务管理等。应用需要适配mac系统。
Gemini 3 Pro的反馈展现出了极强的工程思维,从产品需求文档的定义到技术架构的选型,它自行规划出了一套完整的链路。

在执行其生成的构建指令后,系统顺利完成了安装包的打包。目前,这款由 AI 全程操刀的软件已成功安装到本地。

整个番茄钟应用的界面非常清爽,功能运行正常,没有明显漏洞。这项覆盖了全链路开发的终极实测,Gemini 3 Pro甚至只用了15分钟左右就交出了一份高完成度的答卷。
综合这五个维度的实测来看,Gemini 3 Pro并不是那种在单一能力上不断刷新极限的模型,而更像是一位稳定且覆盖面极广的执行者。
在静态网页、交互动画这类结构相对清晰的任务中,它几乎可以一次性交付完成度极高的作品;在游戏开发、3D建模等复杂度陡增的场景下,虽然仍会暴露出对长线逻辑和空间结构把控不足的问题,但通过对提示词进行优化,依然能够将结果推进到一个可用的水平。
尤其值得注意的是,Gemini 3 Pro的代码能力强,不体现在速度等方面,而主要体现在它具备一种接近工程师思维的整体感:它能理解任务的上下游关系,主动补全未被明确指出的细节,在软件开发这样的全链路场景中,甚至能够自行完成从需求梳理到落地交付的完整闭环。
它的表现说明了:它有能力把大量原本需要跨工种协作的工作,压缩进一个普通人可掌控的时间和精力范围内,让一个人就能成为一个团队。
也正因如此,当我们跳出“榜单第一”的视角重新审视 Gemini 3 Pro 时,会发现它的价值并不取决于是否仍然领先,而在于它把从0到80分这段最陡峭、也最消耗人的创作路径,变得前所未有地平坦。
它未必总能替你抵达终点,但足以让更多人第一次真正走上路。

