
分析师/金磊
审核/Eason 王培安
策划/Eason
在数字经济蓬勃发展的今天,IT相关技术作为核心驱动力,已深度融入经济社会发展的各个领域。IT后市场作为IT系统建设的重要延伸和实现IT系统价值的关键,随着企业数字化转型的加速推进,其重要性和战略价值日益凸显,已成为我国数字经济高质量发展的重要基石。
为全面梳理我国IT后市场发展脉络,发掘行业成功经验与优秀案例,推动服务模式创新与产业生态优化,第一新声智库联合中国服务贸易协会信息技术服务委员会(ITSU)、贤牛研究院共同发起《2025年中国IT后市场发展研究报告》的编制工作,并于2024年12月正式启动。
历经近半年的专家调研访谈、优秀案例征集等工作,累计访谈IT后市场服务商、金融、互联网、能源、政务等各行业的相关信息技术专家50余人,并结合大量案头研究,正式完成《2025年中国IT后市场发展研究报告》。
2025年6月7日,《2025年中国IT后市场发展研究报告》在中国服务贸易协会主办、中国服务贸易协会信息技术服务委员会(ITSU)承办的“应用导向 • 数智领航”2025年(第三届) ITSU年度论坛期间正式公开发布。论坛由国资委信息中心原主任王绪君、ITSU主任/中石化信息化部原主任李德芳、ITSU副主任/中海油科技信息部原总经理王同良以及国家电网副总信息师王继业等四位央企数字化领域的权威领导联袂主持。共有260余位来自央国企信息科技部门及数科公司、IT服务企业和学术研究机构的领导与专家出席会议。中国服务贸易协会会长张伟、商务部世贸司原司长洪晓东、工信部产业政策司前原司长辛仁周、中国信息学会副会长兼秘书长李红等多位领导莅临现场。中国石化、国家电网、招商局等62家央企及北控集团、金隅集团、首发集团等 8 家北京市属国资企业的IT部门或数科公司负责人,以及阿里云、腾讯云、智谱华章等头部AI平台企业的核心高管集中亮相。

【亮点1】
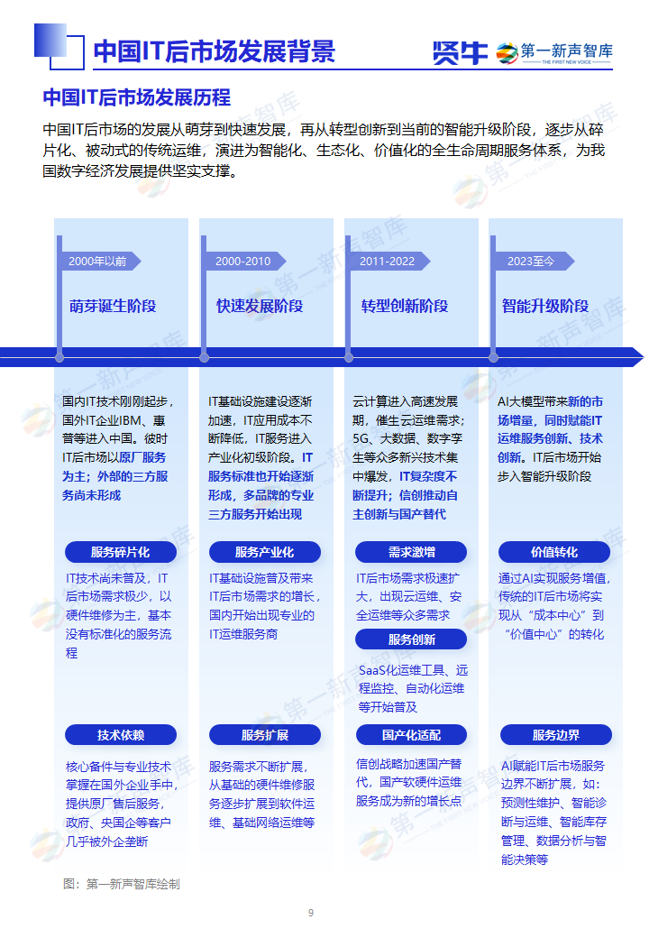
明确IT后市场定义,绘制IT后市场全景图
IT后市场是指围绕IT系统完成部署实施后的全生命周期服务所形成的市场。包含了从相关IT软硬件及系统完成销售、初次部署之后,一系列为保障业务连续性和安全性、提高IT软硬件系统可用性、可管理性和运营效能的各类服务,如维保服务、代维服务、备件服务、监控服务、优化服务等,覆盖了相关软硬件系统从部署实施后的整个生命周期内的各种业务场景。
IT前市场聚焦IT设备、软件及系统的初次采购和建设,IT后市场则关注部署完成后的全生命周期服务,是IT系统建设的重要延伸,也是实现IT系统价值的关键。

【亮点2】
2025年中国IT后市场整体规模接近1.3万亿元
根据第一新声调研,近年来,中国IT后市场保持高速增长态势,2024年中国IT后市场整体规模达到11693.8亿元,预计2025年达到13097.1亿元,是超过万亿规模的庞大市场。
随着企业对IT技术的依赖程度不断提高,对IT服务的需求也日益增长,在技术创新推动以及国家政策的支持助力之下,IT后市场规模将得以保持稳定增长,市场空间将得以进一步释放。

【亮点3】
2025年IT后市场带动下,总产业规模接近4万亿
区别于IT后市场的市场规模,IT后市场产业规模统计从供给侧出发,包含IT后市场中所有环节中的各类服务供应商的营收。
IT后市场整体产业中,主要存在三类服务商:原始厂商、专业第三方服务商以及数科公司。三类服务商业务存在交叉,但根据自身定位不同业务重点也会存在差异。

【亮点4】
IT后市场竞争愈加激烈,价格内卷问题严重
近年来IT后市场服务商数量迅速增加,市场竞争日益激烈,价格内卷现象日益严重。根据约20家典型服务商调研结果,2020年通用X86服务器基础维保价格在1620元每台年,到2024年已经降至460元每台年,维保价格急剧下降。
激烈的价格内卷,短期内看似让利客户,长期则严重影响行业健康发展,陷入“低利润-低质量-低创新”的恶性循环。尤其在金融、政务等关键领域,低质量服务可能会引发一系列的系统性风险。

【亮点5】
IT后市场服务商利润被不断压缩
截至2024年,ITSS获证单位数量达到8736家,超过2020年获证单位数量的4倍。不断加剧的市场竞争环境带来IT后市场供给侧价格内卷,导致服务商利润不断降低;
2020年,IT后市场典型服务商的毛利率均值在40.5%左右,到2024年毛利率均值下降至32.5%;2020年最低毛利率仍有28%,至2024年,服务商利润空间被不断压缩,最低毛利率已经降至21%。












































