
分析师/东君
审核/金磊
策划/Eason
2025年1月,DeepSeek的模型开源,带来了AI大模型大规模应用落地潮。2025年2月,国务院国资委党委在《学习时报》发表署名文章《加快推进国资央企高质量发展 为完成经济社会发展目标任务提供有力支撑》,指出要大力实施国有企业数字化转型行动计划和“AI+”专项行动,加速智改数转。
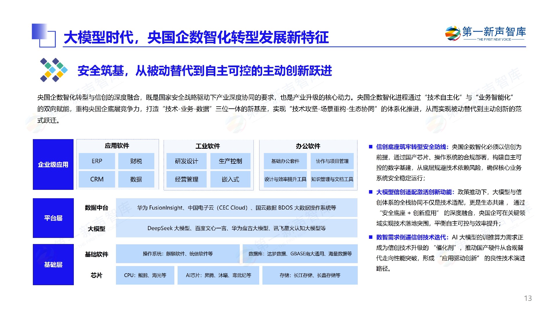
大模型时代,央国企数智化转型路径从信创化和数字化的“两轮驱动”升级为“信创化-数字化-AI化”三元一体的新范式。国资委深化部署“AI+”专项行动,要求央国企“十五五”规划编制要将AI作为重点,推动一批高价值行业应用场景落地,稳步推进数据集建设,大模型构建加速追赶,在人工智能关键领域取得积极进展。
央国企数智化转型既是新时代新质生产力发展的必然要求,也是企业降本增效、创新发展、增强国际竞争力和实现可持续发展的内在诉求。当前央国企数智化转型进展如何?有哪些发展新特征?面临哪些关键挑战?关键技术与应用场景有哪些?基于对以上问题的探究,第一新声智库正式发布《大模型时代 2025年央国企数智化转型新实践与新范式》。
自2023年初开始,【第一新声智库】已经连续3年、累计6轮、超700次聚焦“央国企”领域,访谈了包括金融、电信、交通、能源等众多行业的专家老师,进行多个主题研究,包括信创、RPA、AI大模型等主题的榜单、图谱、报告。已经陆续发布了包括《2023年中国最佳信创厂商系列榜单》、《2023年中国信创产业研究报告》、《2023年央国企信创应用与实践研究报告》、《2024年中国最佳信创厂商系列榜单》、《2024年中国信创产业研究报告》、《2024年央国企RPA市场研究报告》等重磅内容。
2024年12月,【第一新声智库】开始启动本次报告的研究工作,在近5个月时间里,通过线上问卷、电话访谈、线下研讨等形式,收集506份问卷,其中有效问卷超200份,最终完善报告。
约55%的央国企数智化转型AI相关采购预算超2000万元
近年来,央国企正加大推进数智化转型力度,数智化转型预算不断提升,2025年我国央国企数智化转型整体预算预计接近7000亿元。根据第一新声智库200余份调研问卷数据整理,2025年央国企在AI相关方面的预算比例大幅提升。其中,预算在2000万元-5000万元的央国企占比33%,相较2024年提升12个百分点;预算在5000万-1亿元的央国企占比13%,相较2024年提升4个百分点。

2025数智化转型进一步加速,流程管理是重点场景
当前受到我国国家战略导向、技术持续赋能、行业市场倒逼、企业治理升级四大核心因素的推动,央国企数智化转型升级步伐不断加速。根据第一新声智库200余份问卷调研数据,当前进入较多创新实践阶段、全面转型阶段乃至引领行业发展的央国企越来越多,合计占比超过55%。从数智化转型的重点投入场景看,选择流程管理、设计研发以及风险控制的占比均超过40%,分别占比为57.8%、46.5%和42.3%。


央国企数智转型面临人才短缺、数据孤岛及成效评估困难等挑战
当前央国企数智化转型正面临诸多挑战: (1)人才匮乏:我国AI领域人才本身存在较大缺口,且众多人才集中在互联网行业通用场景中。央国企数智化转型中AI应用需要众多垂直领域的专业知识,导致大模型及复合型人才缺乏问题较为严重;(2)数据治理难:央国企内部数据共享率不足 40%,共享率偏低;中国正制定国有企业数据效能提升行动实施方案,预计未来3年,数据治理问题有望缓解;(3)成效评估难:成效评估困难主要体现在评估指标量化率低、数据采集完整度不足、动态评估响应速度慢、隐形价值难识别等;(4)部门协作难:央国企跨部门协作流程复杂,平均涉及5个层级,协作响应时间长,协作成功率低;(5)预算投入不足:受限于企业重视程度、财务预算机制等原因,在业务经营下行压力较大的背景下,部分央国企存在数智化转型预算投入不足问题。

【获得完整版《大模型时代 2025年央国企数智化转型新实践与新范式》研究报告,请联系小严(微信:beijingkim2020)】




























